【3dmax插件】交通工具模拟动画插件 Craft Director Studio v22.1.1 for 3ds Max & Maya 2017 – 2023开心版下载
软件介绍 此软件“仅限学习交流,不能用于商业用途”如用于商业用途,请到官方购买正版软件,追究法律责任与“综合资源网”无关! Craft Director Studio它是一种基于人工智能的专业三维动画...
【3dmax插件】3DMAX模型贴图贴画插件 MXTools Decal Placer 1.5 For 3ds Max 2017-2022下载
软件介绍
此软件“仅限学习交流,不能用于商业用途”如用于商业用途,请到官方购买正版软件,追究法律责任与“综合资源网”无关!
...
【3dmax插件】HDR Total Control V2.5 for 3Ds Max & Corona(3DS MAX HDRI高动态控制插件)下载
软件介绍
此软件“仅限学习交流,不能用于商业用途”如用于商业用途,请到官方购买正版软件,追究法律责任与“综合资源网”无关!
...
【3dmax插件】3DS MAX模型整体变形缩放插件 model+model ReDeform 1.0.3.1 for 3ds Max 2016 – 2023下载
软件介绍
此软件“仅限学习交流,不能用于商业用途”如用于商业用途,请到官方购买正版软件,追究法律责任与“综合资源网”无关!
...
【3dmax插件】3DS MAX城市环境可视化设计插件 Cityscape Pro v1.4.4 For 3ds Max 2020开心版下载
软件介绍 此软件“仅限学习交流,不能用于商业用途”如用于商业用途,请到官方购买正版软件,追究法律责任与“综合资源网”无关! Cityscape Pro它是模型城市区域的完整解决方案。非破坏性参...
【3dmax插件】汽车绑定动画模拟插件 MadCar v3.067 for 3DS MAX 2014 – 2022 英文开心版下载
软件介绍
此软件“仅限学习交流,不能用于商业用途”如用于商业用途,请到官方购买正版软件,追究法律责任与“综合资源网”无关!
...
【3dmax插件】USD模型导入MAX插件 USD 0.3 for 3ds Max 2023 英文版下载
软件介绍 此软件“仅限学习交流,不能用于商业用途”如用于商业用途,请到官方购买正版软件,追究法律责任与“综合资源网”无关! 可以将 Pixar的Universal Scene Description即USD格式文件直...
【3dmax插件】城市交通系统模拟插件 CityTraffic V2.038 For 3DS MAX 2020/2023英文开心版下载
软件介绍 此软件“仅限学习交流,不能用于商业用途”如用于商业用途,请到官方购买正版软件,追究法律责任与“综合资源网”无关! 城市代步工具模拟插件CityTraffic V2.038是3dsMax插件可以帮...
【3dmax插件】地形路面模拟制作插件 SplineLand V1.053 For 3DS MAX2020-2023英文开心版下载
软件介绍 此软件“仅限学习交流,不能用于商业用途”如用于商业用途,请到官方购买正版软件,追究法律责任与“综合资源网”无关! SplineLand是一款针对3DMAX软件推出地形地面模拟插件,可以...
【3dmax插件】3DS MAX贴图复制阵列插件 VrayPattern v1.086 For 3DS MAX 2020英文开心版下载
软件介绍
此软件“仅限学习交流,不能用于商业用途”如用于商业用途,请到官方购买正版软件,追究法律责任与“综合资源网”无关!
...
【3dmax插件】3DS MAX FStorm渲染器 FStorm Render v1.5.1c for 3ds Max 2016-2023英文开心版下载
软件介绍
此软件“仅限学习交流,不能用于商业用途”如用于商业用途,请到官方购买正版软件,追究法律责任与“综合资源网”无关!
...
PolyCloth 2.05 for 3Dmax2016-2023【3Dmax真实布料模拟插件】英文免费版
软件介绍 此软件“仅限学习交流,不能用于商业用途”如用于商业用途,请到官方购买正版软件,追究法律责任与“综合资源网”无关! PolyCloth 2.05是一个基于真实物理动力学模拟的织物插件,可...
3DMAX一键杀毒脚本插件 v4.5 官方免费版
软件介绍 此软件“仅限学习交流,不能用于商业用途”如用于商业用途,请到官方购买正版软件,追究法律责任与“综合资源网”无关! 3DMAX Antivirus Free Edition v4.5是专为3D设计人员设计的...
Babylon-3Dmax导出GLB、gltf格式的插件 免费版
软件介绍 此软件“仅限学习交流,不能用于商业用途”如用于商业用途,请到官方购买正版软件,追究法律责任与“综合资源网”无关! Babylon for 3Dmax 并不是一个独立的软件,而是指用于Autode...
3DS MAX UV贴图控制插件:UV Tools V3.3 for 3dmax 2013-2025开心版
软件介绍
此软件“仅限学习交流,不能用于商业用途”如用于商业用途,请到官方购买正版软件,追究法律责任与“综合资源网”无关!
...
Divide Clone v1.0 for 3dmax 2016-2025(3DS MAX模型过渡克隆插件下载)免费版
软件介绍
此软件“仅限学习交流,不能用于商业用途”如用于商业用途,请到官方购买正版软件,追究法律责任与“综合资源网”无关!
...
Dynamo Cloth v1.1.2 for 3dmax 2018-2021【3dmax布料插件下载】免费开心版
软件介绍
此软件“仅限学习交流,不能用于商业用途”如用于商业用途,请到官方购买正版软件,追究法律责任与“综合资源网”无关!
...
StitchGenerator v1.0(3dmax车缝线生成器下载)汉化免费版
软件介绍 此软件“仅限学习交流,不能用于商业用途”如用于商业用途,请到官方购买正版软件,追究法律责任与“综合资源网”无关! StitchGenerator是一个专门为3ds Max设计的插件,其主要功能...
MultiScatter v1.630 For 3Dmax2024【附安装教程】免费开心版
软件介绍
此软件“仅限学习交流,不能用于商业用途”如用于商业用途,请到官方购买正版软件,追究法律责任与“综合资源网”无关!
...
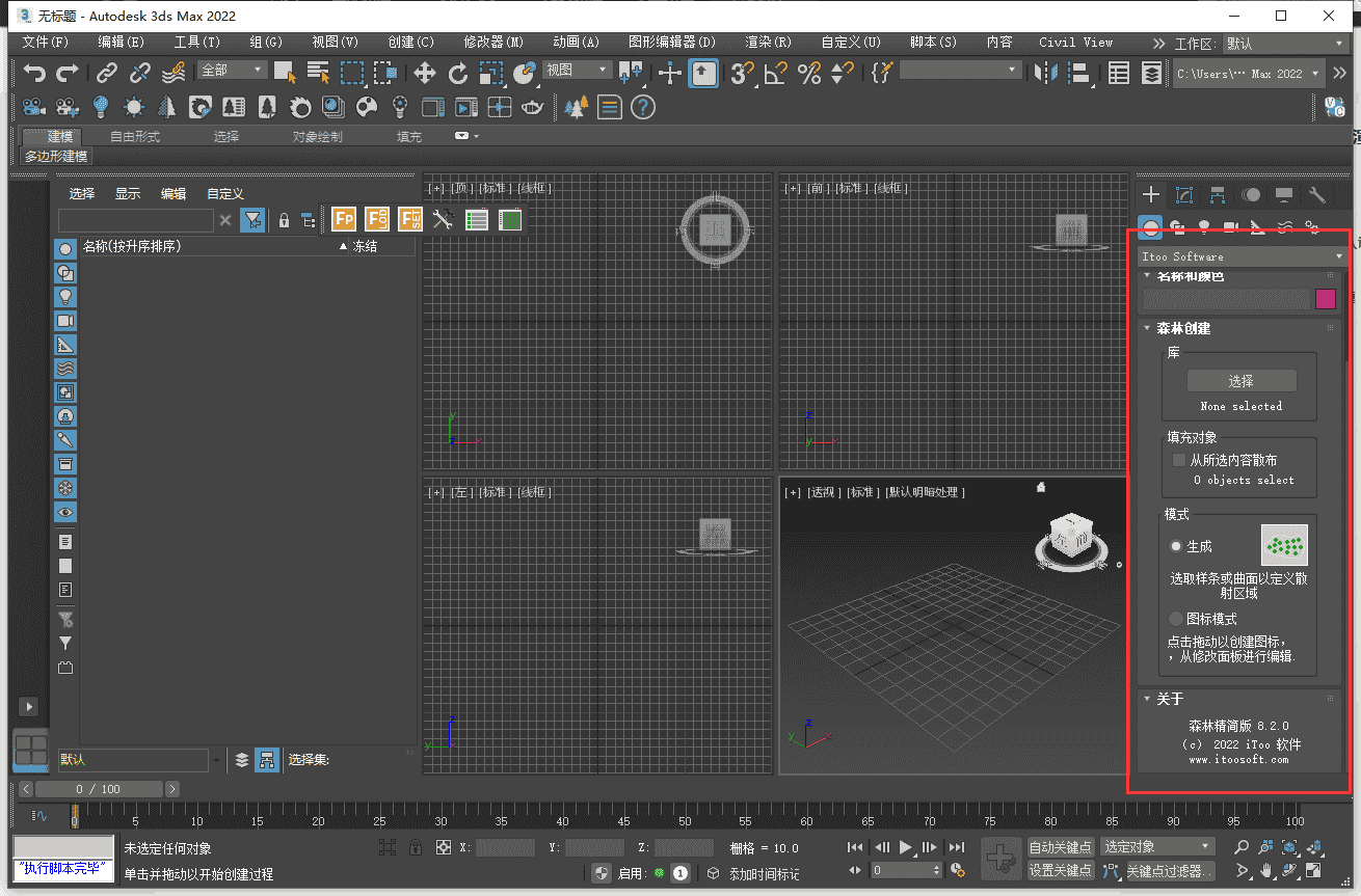
Forest Pack Pro v8.20 for 3dmax2020、2022、2024森林插件精简免费版
软件介绍 此软件“仅限学习交流,不能用于商业用途”如用于商业用途,请到官方购买正版软件,追究法律责任与“综合资源网”无关! Forest Pack是一个功能强大,易于使用的3ds Max插件,大大提...
